关于河工美
学院简介
学院领导
师资队伍
组织机构
系部专业
环境艺术设计系
视觉传达设计系
时尚工艺系
美术系
数字艺术设计系
其他系部
招生就业
招生
就业
继续教育
创业
校企合作
国际交流
工美动态
工美资讯
视频专区
党建活动
服务大厅
返回学院首页
发布职位
退出登录
中
En
登录
服务大厅
发布职位
退出登录
首页
关于河工美
学院简介
学院领导
师资队伍
组织机构
系部专业
环境艺术设计系
视觉传达设计系
时尚工艺系
美术系
数字艺术设计系
其他系部
招生就业
招生
就业
继续教育
创业
校企合作
国际交流
工美动态
工美资讯
视频专区
活动风采
招生就业
招生
就业
继续教育
创业
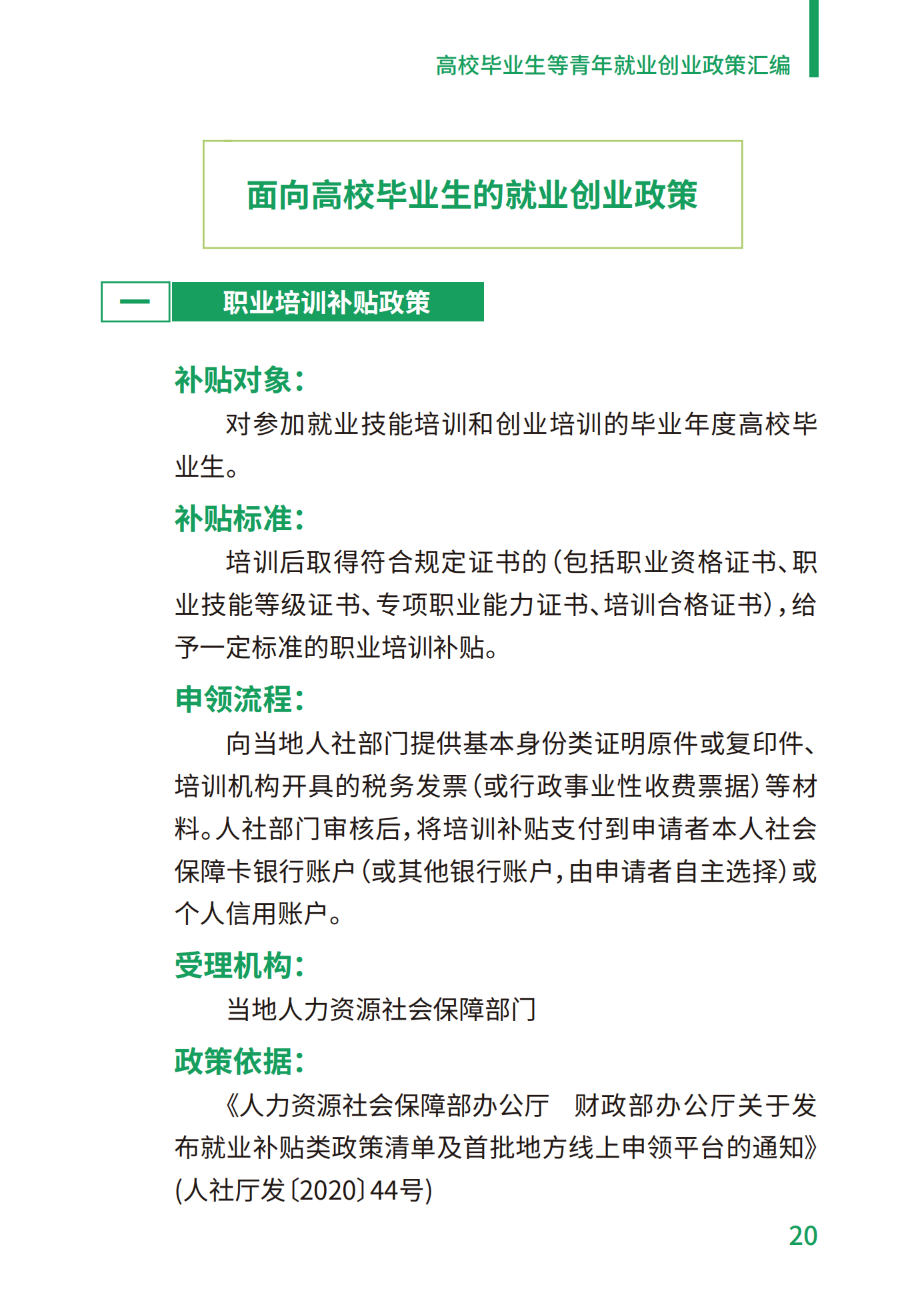
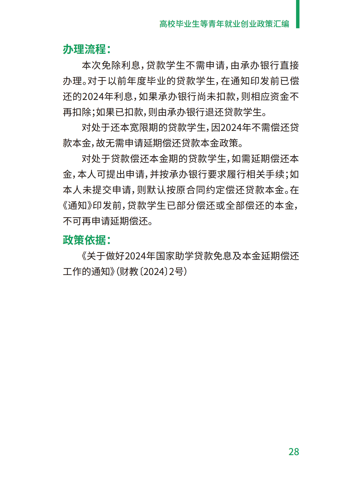
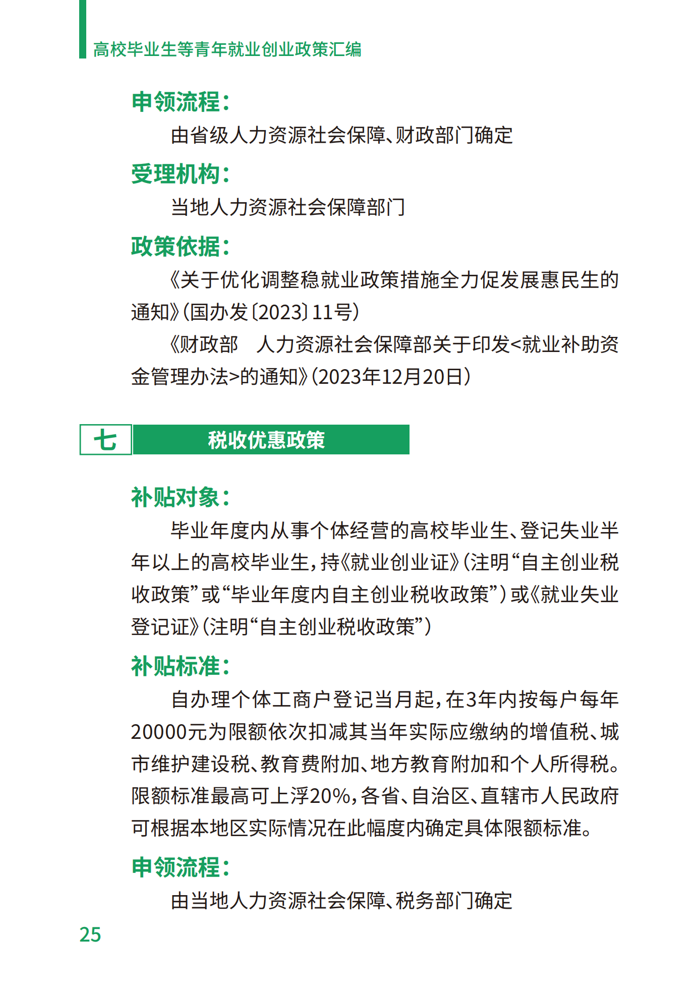
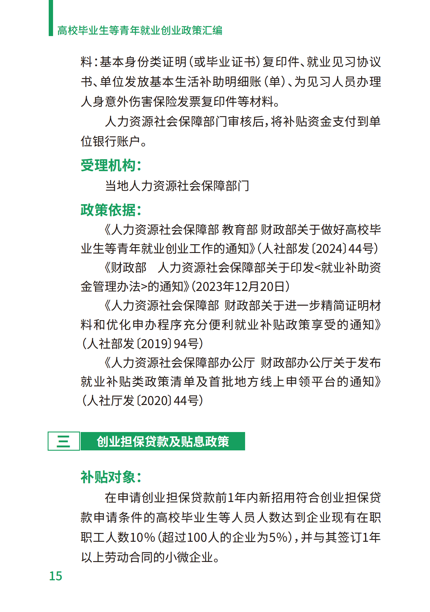
2024年高校毕业生等青年就业创业政策汇编
发布时间:2024/06/21
来源:
首页
>
招生就业
>
就业
>
就业资讯
>
正文